Monday February 2026

হটলাইন

সেবা এবং ধাপ

নং শিরোনাম সেবার ধাপ কার্যকলাপ
  
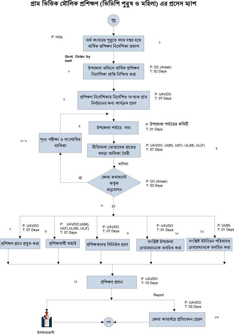
গ্রাম ভিক্তিক মৌলিক প্রশিক্ষণ এর প্রসেস ম্যাপ দেখুন
জরুরী প্রয়োজনে নিবাহী আদেশবলে দেখুন
অঙ্গীভুত আনসার মোতায়েনের মাধ্যমে নিরাপক্তা সেবার প্রসেস ম্যাপ দেখুন
সাধারন আনসার মৌলিক প্রশিক্ষন (পুরুষ ও মহিলা) এর প্রসেস ম্যাপ দেখুন
আনসার ভিডিপি উন্নয়ন ব্যাংকের মাধ্যমে ক্ষুদ্র ঋন এর প্রসেস ম্যাপ দেখুন
পেশাভিক্তিক প্রশিক্ষণ এর প্রসেস ম্যাপ দেখুন
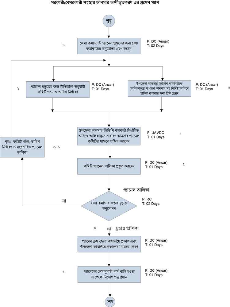
সরকারী বেসরকারী সংস্থায় অঙ্গীভুতকরন এর প্রসেস ম্যাপ দেখুন
দেখছেন ১ থেকে ৭ পর্যন্ত, মোট ৭ এন্ট্রি

এক্সেসিবিলিটি

স্ক্রিন রিডার ডাউনলোড করুন